FT-290 LSBのとき送信・受信ができないとのことでお預かりしました。

LSBのとき送信・受信ができません。

部品を点検。


ブロック図からオシレーター発振の水晶を調べます。

回路図ではこの場所です。

水晶発振子が発振していません。

波形が観測されず発振していません。

水晶発振子を外してみると基板に油様のあとがありました。

水晶発振子のピン足にも油様のもが付いています。
基板との浮遊容量が増加して発振が停止したものと思われます。

基板と水晶を洗浄しました。

水晶発振子の不良を点検します。
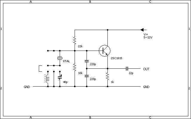
クリスタル検査器

発振するのを確認しました。
クリスタルの不良ではありません。

クリスタル検査器の配線図です。
V+から電源5〜12Vを入れます、GNDに電源のマイナスを接続。
OUTとGNDにはオシロスコープや、周波数カウンターなどを接続。
スルー、トリマコンデンサー、コイルをジャンパーにて選択可能。
オシロスコープ、周波数カウンターが無い場合は、広帯域無線機・受信機を近づけて受信すれば、発振周波数を59で受信できます。

洗浄した水晶発振子を取付けました。
元気良く発振するようになり、LSB OKです。

希望により、Sメーターの照明をLED化します。

フロント部はスッキリした分解ができないため、メンテナンス向きの設計ではありません。

液晶ユニットを外しました。

ムギ球を取外し。

LEDに交換しました。

点灯を確認しました。

組み立て後に送信できない状態になりました。
いろいろ調べてようやく判明、FT-290はスピーカーの配線を外したままだと送信できません。
無事に送信できるようになりホットしました。

周波数調整。

出力 2,5W

スプリアス良好。

受信感度。
ー124,0dBm (SINAD)

受信感度スペックシール添付。

ロッドアンテナ付きに乾電池も使え、フィールド運用に強いYAESUらしい無線機です。

コメント